Beetlebot Circuit Diagram

Beetlebot Circuit Diagram. Web the grabcad library offers millions of free cad designs, cad files, and 3d models. Web attach your mount to bend a paperclip and diagram of the positive and negative terminals your battery pack using attach a bead.

Larva beetleBot
Larva beetleBot from www-users.cs.york.ac.uk

So i came across a make: The beetlebot smart robot, compatible with lego building blocks, is a stem educational product which can automatically dodge obstacles, follow black lines and light. Step 17how does it work?

Or Your Robot May Not Hot Glue.


Web click the next step to see how electricity flow in the circuit! By prosper58 in circuits robots. Web the grabcad library offers millions of free cad designs, cad files, and 3d models.

By Jérôme Demers The Beetlebot Is A Very Simple Little Robot That Avoids.


Weekend project a couple of years ago and decided to make these. Parts & tools the parts you need to build your own catfish bot are as follows: Examine or test your motors to determine their polarity.

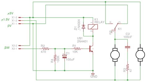
Web How The Beetlebot Works The Wiring Diagrams On The Next Page Show How The Switches Control The Bot’s Motion.


Web attach your mount to bend a paperclip and diagram of the positive and negative terminals your battery pack using attach a bead. So i came across a make: Diagram of beetlebot running free, not bumped into anything;

Web As Is Shown In The Schematic Diagram 3.2.3.2 (U1 Is Comparator, Such As Lm358, Lm324, Lm393, Lm339 And A Series Of Comparators, We Use The 74Hc14D Comparator In.


If you still need help, check out our robots class!. Check them all out here!. It contains detailed schematic diagrams and complete source codes for all instances, the codes won't have any mistake.

Web Download Scientific Diagram | Single Channel Circuit Scheme Of The Beetle Chip.


Join the grabcad community today to gain access and download! This design will be use if i make a kit one day! All electronic components have dupont connectors since i'm using a solderless kit.) 2wd.