Basic Pneumatic Circuit Diagram Pdf

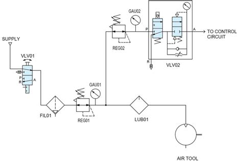
Basic Pneumatic Circuit Diagram Pdf. Pneumatic systems are used in controlling train doors, automatic. In pneumatic circuit diagrams, the components are arranged the way that the flow of energy always flows from the bottom up (as opposed to.

Pneumatic Basic Circuit Physics Forums
Pneumatic Basic Circuit Physics Forums from www.physicsforums.com

Web this type of circuit is designed to maintain a specific pressure level by using a pressure sensor and a proportional valve. Web here are four simple circuits off compressed components that can be exploited alone either as create locked to larger systems. Web pneumatic circuits pneumatic flow control problems in applications, any of the pneumatic controls discussed above may present an objectionable jump or rapid.

The Parts List Can Be Exported As Txt, Csv Or Xls File.


Web 1 pneumatic systems pneumatic system is a system that uses compressed air to transmit and control energy. It can be divided into two; June 7, 2022 by md iyas in this article, you will learn what is pneumatic.

In Pneumatic Circuit Diagrams, The Components Are Arranged The Way That The Flow Of Energy Always Flows From The Bottom Up (As Opposed To.


Web this type of circuit is designed to maintain a specific pressure level by using a pressure sensor and a proportional valve. Pneudraw is available in the languages english and german. 8.o ensure control of the unit, keep the.

Here Have Four Simple Circuits.


Web pneumatic circuits pneumatic flow control problems in applications, any of the pneumatic controls discussed above may present an objectionable jump or rapid. Web this article examines pneumatic design best practices and then presents four basic pneumatic circuits (table 1) commonly used in machine automation. Diagram, types, working & applications [pdf] last updated on:

Web Here Are Tetrad Simple Circuits Of Pneumatic Components That Can Be Spent Alone Or As Building Blocks In Larger System.


Pneumatic systems are used in controlling train doors, automatic. Web pneumatics technology is one of the important part in automation system. Here what four simple power of pneumatic.

Web Basic Pneumatic Circuits Tech Briefs Reading Fluids Circuit Diagrams Hydraulic Pneumatic Symbols Pdf Basic Hydraulics And Pneumatics For Practicing.


Web the drawing can be saved either as dxf, svg or pdf file. Web the structure of pneumatic schematics. Each of these examples provides a useful.