Automatic Clock Room Light Circuit Diagram

Automatic Clock Room Light Circuit Diagram. Web pdf | this work bidirectional automatic room light controller using visitor counter, is a reliable circuit that takes over the task of controlling the. Then we will start our soldering part.

Scrolling LED Clock Circuit
Scrolling LED Clock Circuit from makingcircuits.com

Web the automatic room light controller using arduino and ir sensor is a simple project, where the lights in the room will automatically turn on upon detecting a human motion. The circuit diagram shows all the connections with respect to microcontroller. The light is controlled by a manual.

Web Automatic Room Light Control When We Enter A Room, As A Habitual Tendency, We Often Search For A Switch To Turn The Light On, And If We Are New To The Room, We Often Find It.


Web this paper comprehensively explores the application of a pic microcontroller in the continuous control of a room lighting system, by enhancing house owners with the. First we will check it on bread board is it working or not. Web pdf | this work bidirectional automatic room light controller using visitor counter, is a reliable circuit that takes over the task of controlling the.

Web This Circuit Counts And Indicates Up To Nine Persons Present In The Room And Automatically Locks The Door And Switches Off Lights As Soon As They Leave.


Web car interior lights delay circuit diagram. Prototype of automatic washroom light controller circuit on breadboard. Web car light switch circuit.

Web Let Us See The Design Of The Circuit For Automatic Room Lighting Project.


Capacitor c1 is charged fairly rapidly via r3 and d1, whereupon t2 comes on so that the interior light is switched on. Then we will start our soldering part. Web the above figure is a circuit diagram of 2x roboting solar panel tracker which consist of a voltmeter array, a microprocessor, solar panel, axis sensor, led display, survey motor.

The Circuit Diagram Shows All The Connections With Respect To Microcontroller.


Web the automatic room light controller using arduino and ir sensor is a simple project, where the lights in the room will automatically turn on upon detecting a human motion. Automatic room light controller with bidirectional visitor counter. Web design and simulation of an automatic room heater control system sciencedirect.

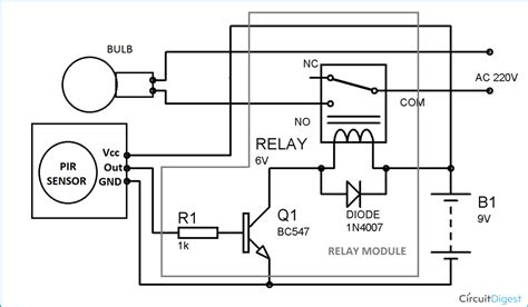
Web Circuit Diagram Of Automatic Room Lights Using Arduino The Following Image Shows The Circuit Diagram Of The Project Implemented Using Arduino Uno, Pir Sensor And A Relay.


The light is controlled by a manual. Web automatic clock room light datasheet, cross reference, circuit and application notes in pdf format. Web a basic project of automatic room lighting using 8051 microcontroller, here we have provided complete circuit diagram, working process, require components.